
原标题:能和瑞幸划清界限?专家:玩法诸多相似,“神州系”闭环牵一发动全身
瑞幸泡沫戳破之后,受到牵连的神州租车选择与其“划清界限”。在3日股价暴跌停牌后,7日港股神州租车正式复牌,早间股价一度涨逾40%。
被瑞幸咖啡“泼了一脸”的神州租车,将双方联系在一起的是其共同的董事长、大股东陆正耀。神州租车也是陆正耀在出行版图下的第一枚棋子。如今,“大难临头各自飞”,而明哲保身的神州租车及整个“神州系”危局或待解。
01 神州租车:无参与瑞幸咖啡任何商业交易
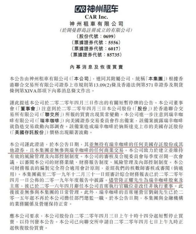
7日早间,神州租车发布澄清公告称,公司并无持有瑞幸咖啡的任何美国存托股份或其他证券,并无参与瑞幸咖啡的任何商业交易。
公告还称,尽管陆正耀为瑞幸咖啡股东及主席,其已于2016年4月辞任公司首席执行官职位并改任非执行董事,此后并无参与集团的日常管理。此外,瑞幸咖啡的首席运营官刘剑已于2015年起不再于公司担任部门总监一职。
神州租车还在公告称,公司致力于建立并维持有效的风险管理及内部控制制度;公司的审核及合规委员会每季度召开一次会议,以审阅公司的财务业绩、财务报告制度、风险管理及内部控制制度;公司财务报表的编制完全符合适用会计原则,并经公司的核数师审核或审阅(倘适用)。
▲神州租车公告 同时,神州租车已向联交所申请自4月7日上午九时正起恢复股份买卖。
神州租车与瑞幸之间的“恩怨”随着瑞幸的造假骗局被揭开。美国当地时间4月2日,瑞幸咖啡自曝财务造假,称从2019年第二季度开始,公司首席运营官兼董事刘剑以及向他报告的几名员工从事了不当行为,包括捏造某些交易。内部调查初步阶段确定的信息显示,从2019年第二季度到2019年第四季度,与虚假交易相关的总销售额约为22亿元人民币。
同日,瑞幸咖啡开盘暴跌81.6%,盘中8次触发“熔断”,截至收盘报6.40美元/股,跌幅为75.57%。
受此牵连,4月3日,神州租车股价大跌,盘中跌幅一度近70%,上午10时14分,该公司紧急停牌,停牌前报1.96港元/股,跌幅为54.42%。
4月7日复牌后,Wind数据显示,截至收盘,神州租车涨34.18%,报2.63港元/股,盘中一度暴涨逾40%。
▲截至7日收盘神州租车股价走势 事实上,即便是与瑞幸咖啡“划清界限”,神州租车自身的经营难题也待解。
02 神州租车2019年净利下滑九成
复牌前日,国际信贷评级机构穆迪将神州租车的企业家族评级及高级无抵押债务评级降至B2,并将其评级置于检讨名单内,有机会进一步被降级。
据穆迪,此次调低神州租车的评级主要因为神州租车大股东陆正耀所持的瑞幸咖啡,于内部特别委员会自爆有关伪造交易讯息的调查进展细节。穆迪关注瑞幸咖排的声明或会削弱神州租车取得资金及营运的能力。
穆迪指出,神州租车的流动资金况现已疲弱,在当前具挑战性的营运及资金环境下,尤其脆弱。
出行版图是陆正耀资本布局中的重要构成,而神州租车又可谓是其中的第一枚棋子。公开资料显示,2007年成立的神州租车,已经成为亚洲最大的连锁汽车租赁公司,车队规模超过15万台,在全国300多个城市拥有超过1000个服务网点。
中新经纬记者梳理神州租车历年财报得知,2014年港股上市后,公司在2016年达到业绩巅峰:营业收入64.54亿元,同比增长29.00%;净利润14.60亿元,同比增长4.21%。
不过,继2017年净利下降之后,2018年神州租车业绩全面下滑,营业收入64.44亿元,同比下降16.50%;净利润2.90亿元,同比下降67.08%。
3月17日,神州租车公布2019年财报,其2019年度总收入76.91亿元,同比增长19.4%,而净利润和毛利却双降。
2019年,神州租车净利润3077万元,较去年同期2.9亿元同比下降89.3%;毛利为18.37亿元,较去年同期下降11.8%,总毛利率为33%,较去年同期的39%,同比下降6%。
神州租车将净利大跌的主要原因归结于二手汽车销售市场疲弱、折旧成本及要约成本大幅增加、股份补偿开支增加、旅游城市竞争加剧导致的租赁收入低于预期等。
3月23日,标普全球评级发布公告:将神州租车的评级展望由“稳定”调整至“负面”,但仍维持其长期发行人信用评级和高级无抵押债券长期发行评级为“B+”。
作出上述调整,标普认为疫情下休闲和商务旅行需求减弱,神州租车的息税前盈利在未来12个月可能下降20%-25%,并使其息税前盈利对利息覆盖率降至1.3倍。这一数值正是标普下调评级的分界水平线。
具体而言,标普预计神州租车的租车天数将在2020年上半年减少约10%,下半年将保持平稳,但仍可造成2020年神州租车汽车租赁收入下降10%-15%;营收规模缩窄驱使利润下滑,导致流动性在未来受到考验:2021年神州租车将有大量债券到期,其中包括2月到期的3亿美元债券(相当于20亿元人民币)、4月到期的7.5亿元人民币点心债券。
4月7日,标普又将神州租车的发行人信用等级从B+连降两级至B-,并列入负面信用观察名单。标普在一份声明中称,投资者的担忧导致其进入资本市场融资的机会减少,神州租车流动性显著恶化。此外,标普将神州租车从流动性水平不足修正为流动性差。
03 业内:“神州系”玩法多与瑞幸模式神似
值得注意的是,若神州租车发展受阻,那么陆正耀的环环相扣的“神州系”出行版图或也将受影响。
与急于撇清关系的瑞幸咖啡不同,神州租车、神州优车之间业务紧密相连,也是陆正耀苦心经营的“人车生态圈”中的两大核心。
据公开资料,神州优车是神州租车的第一大股东,实控人均为陆正耀,前者主营神州专车、神州买买车、神州车闪贷,后者专注于租车业务。2016年,神州优车登录新三板,是“神州系”的第二个上市公司。
据悉,神州租车所购汽车除了租给C端客户外,还有相当一部分提供给神州优车开展专车业务,因此神州租车从2017年开始在租赁业务中单列了车队租赁这一项。当神州租车出租车辆使用一段时间之后,就会作为二手车出售,主要依靠的平台就是神州优车旗下的神州买买车。此外,为了辅助二手车金融渠道,神州车闪贷应运而生。
2019年3月,神州优车通过子公司受让的方式,间接从福田汽车手下接盘宝沃汽车。由此,“神州系”汽车生态正式形成闭环。宝沃汽车成为神州租车的供车平台。
闭环生态圈日渐庞大,意味着入局玩家将一荣俱荣一损俱损,首当其冲的是神州优车。
据神州优车上半年报告,公司上半年实现营收19.19亿元,同比下降48.98%;净利润为-6.52亿元,同比下降550.28%;毛利率为-2.39,相比于去年同期的20.58%大幅下降。报告称,神州优车上半年由盈转亏的原因在于公司联合北京宝沃推出的汽车新零售模式正处于市场培育初期,公司在宝沃销售建设、品牌建设等方面的资金投入较大。
在完成收购宝沃汽车之后,陆正耀曾详述将怎样通过新诞生的“神州宝沃汽车新零售模式”,来颠覆中国汽车现有的4S店销售模式。他曾表示,通过复制瑞幸模式,将做到中国每一个县城都有神州宝沃的零售店,半年内完成“千城万店”以及共享出行业务到达每一个地级市的目标。

神州优车被宝沃拖累的剧情还在继续。在瑞幸咖啡股价暴跌的同一天,神州优车发布公告称,为了优化债务结构,公司控股子公司宝沃汽车拟就应付款项进行债务重组。经协商,宝沃汽车拟用以2020年2月29日为评估基准日并经国资核准/备案的评估值预计约40亿固定资产(含在建工程)冲抵其应付北汽福田的约40亿元债务(具体金额以评估值为准),剩余本金及利息仍按原协议约定执行。
另一方面,神州租车的收入也被提供给神州优车的租赁车队业务所影响。据神州租车,其收入构成主要分为租赁收入和二手车销售两部分,租赁收入为其主要收入。
2019年,神州租车的租赁收入同比增加4.1%至55.59亿元。其中,汽车租赁收入为49.17亿元,同比增长9.6%;而车队租赁及其他收入为6.42亿元,同比减少24.9%。
结合此前数据,2016-2019年神州租车的车队规模分别为96449、102500、135191、148894辆,呈上升趋势。但平均日租金、车辆利用率都在下降。其中,租赁车队的利用率只有57%,即近乎有一个半的车辆处在闲置状态,车辆利用率为近年来最低。
值得注意的是,7日神州租车复牌的同时,神州优车却发布了停牌公告。据神州优车,因公共媒体近期出现与公司有关的传闻报道,可能对神州优车股票转让价格产生较大影响,为维护投资者利益,避免引起公司股价异常波动,公司股票自4月7日起停牌,复牌时间不晚于5月6日。
2019年年末,神州优车还因粗暴裁员“火”了一把。有网友发布一段神州优车HR直接在工位宣布辞退员工的视频。视频中,HR拿着解除劳动关系通知书让一名员工签字,并对该员工宣布单方面解除劳动关系。
针对“神州系”的发展问题,汽车行业分析师张翔向中新经纬记者表示:“‘神州系’商业模式的布局出发点是好的,是从造车、租车、到出行的一个全面布局,这样的话整个产业链很完善。但它存在的问题就是要去维护这个庞大的生态系统,需要很强大的资金池。此外,在出行等重资产领域中,神州还要和实力雄厚的整车厂去竞争,比如上汽旗下的享道出行、吉利旗下的曹操出行等,神州相比之下优势也不突出。”
张翔仍提到,在这种情况下,“神州系”唯有靠迅速扩张来发展,“现在市场已经是一片红海,不扩张只能等着被淘汰。神州的传统租车业务在中国市场来说前景已经不大,但业务和资本的扩张又会带来相应风险。再加上宝沃汽车近年表现不佳,‘神州系’所面临的压力可以说是越来越大。”
“‘神州系’为何这次会受到那么大的影响?除了陆正耀的联系,里面很多玩法都和瑞幸咖啡的模式‘神似’。尤其是宝沃汽车和神州优车的那一块,几乎是照搬的理念,而神州租车又在其中承担着一定的连接作用。整个‘神州系’的生态系统可以说是一个自我循环的‘闭环’,尤其业绩这块很容易通过一些关联交易等各方面来互相影响,所以牵一发而动全身。”中南财经政法大学数字经济研究院执行院长盘和林向中新经纬记者表示。
文:付玉梅 标题责编:付玉梅 孙庆阳 赵佳然
封面、导语图为资料图,中新经纬付玉梅摄;神州租车股价走势图来源Wind
“掌”握科技鲜闻 (微信搜索techsina或扫描左侧二维码关注)










