本文作者:铁流
导语:这场维权诉讼中商业因素也远远高于技术因素。而且时间恰逢中韩外交关系风波,很难让人不做其他联想。
雷锋网按:本文作者铁流,雷锋网(公众号:雷锋网)首发文章。
据泉州网4月6日报道,华为公司维权案一审以三星(中国)投资有限公司等三被告共同赔偿8000万元告终。虽然看到新闻报道标题时,笔者猜测有可能是三星侵犯了华为掌握的通信专利,但浏览了相关内容后发现维权所涉及的并非是通信方面的重量级专利,而仅仅是操作系统UI方面的交互设计专利。在笔者看来,本次诉讼的胜利,与其说是华为技术上的胜利,倒不如说是大公司之间以专利战的方式进行利益博弈。
三星侵权:ZL201010104157.0到底是什么
2010年初,华为就“一种可应用于终端组件显示的处理方法和用户设备”的技术方案向国家知识产权局提出发明专利申请,该申请于2011年6月5日被授予发明专利权,专利号为ZL201010104157.0。
笔者通过国家知识产权局的中国及多国专利审查信息查询找到了ZL201010104157.0的专利名称为:组件显示处理方法和用户设备。

由于网站无法显示对2010年2月10日前提交的专利提供查看功能。

笔者通过第三方网站查询到了CN201010104157.0专利的具体内容。这里说明下ZL和CN,CN开头表示专利已公开申请但不一定授权,ZL开头表示专利已经授权。虽然ZL201010104157.0和CN201010104157.0开头字母不一样,但其实是同一个专利。

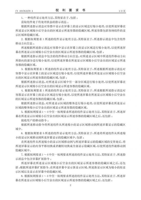
根据专利摘要:
本发明实施例提供一种组件显示处理方法和用户设备。方法,包括:获取组件处于待处理状态的指示消息;根据指示消息对容器中显示在屏幕上的显示区域进行缩小处理,以使屏幕在所述显示区域缩小后空余出的区域显示所述容器的隐藏区域,容器包括容纳组件的显示区域和隐藏区域。用户设备包括获取模块,用于获取组件处于待处理状态的指示消息;处理模块,用于根据指示消息对容器中显示在屏幕上的显示区域进行缩小处理,以使屏幕在显示区域缩小后空余出的区域显示所述容器的隐藏区域,容器包括容纳组件的显示区域和隐藏区域。本发明实施例在用户需要对组件进行处理时,可以提示用户可以对显示区域和隐藏区域中的组件进行处理。
以下为专利部分内容的截图,由于篇幅原因,只截了取部分截图。


从摘要和专利内容截图中可以看出,ZL201010104157.0是关于用于怎么在操作界面对手机进行操作的相关专利,属于UI的交互设计。
而从媒体的报道中也可以看出来:
法院认为,涉案专利是智能移动终端用户图形操作界面的框架性核心专利,通过该专利的应用,解决了如何使用户简便地在多个分频范围内移动,摆放特定APP图标的问题;此外,该专利的应用,大大提高了系统界面操作的成功率和准确性。然而,惠州三星、天津三星、三星投资公司等三被告作为位居全球移动终端前三甲的制造商,在制造、销售的众多型号的智能手机和平板电脑中,均使用了涉案专利的技术方案,可见该专利的市场认可程度极高。因此,涉案专利具有极高的创造力,对实现移动终端的智能化操作贡献巨大。
根据经验,这是判决文书中典型的法院认为部分,媒体报道的这段话十有八九是原文引用泉州法院的判决书,也就是说,法院在审理后,合议庭认为该专利是属于用户图形界面操作范畴,是UI的交互设计方面专利。
UI的交互设计专利有多少含金量
UI指的是操作界面设计,比如用色,图标等视觉效果等方面,就是大家拿起手机时面对的手机操作界面,比如米粉非常喜欢的MIUI。国内手机厂商出于种种目的,在安卓基础上开发了UI,这就使都是安装安卓操作系统的手机有了不同的操作界面。
UI创新壁垒很小,因为别人家好的东西,比如一些比较绚丽的外观设计,或者是一些便捷的操作方式,这些都很容易效法。比如某国内手机大厂就效法过他人的设计,将图标扁平化。
而且很多东西都需要集思广益的结果,在当今普及教育和信息爆炸的时代,即使你是世界上最聪明的人,你都不能保证你是第一个想到点子的。即便是第一个想到的,也不一定是第一个实现的。只有真正想到并实现的点子,然后在商业上成功占据市场拥有话语权和影响力,在专利诉讼中才能占到优势。
这些年,在UI上国内手机大厂时不时的互相借鉴对方优秀的设计。其实,不仅仅是安卓阵营内部手机厂商UI设计上相互借鉴,安卓手机和苹果手机的UI在很多方面也越来越像。
从实践上看,UI上的专利冲突其实是很难避免的,因为即使是大公司也没法避免自己不借鉴别人的设计。而在产品交互行为方面,比如你的手指放到手机底部自动解锁,鼠标右键菜单弹出菜单,左右滑动屏幕进行图片切换,这些交互逻辑行为也都被大公司申请为专利,而且因为海量用户已经养成了使用习惯,造成其他手机厂商为了迎合用户而不得不在交互逻辑行为上“借鉴”已有的做法。
此外,某些操作逻辑,在经过反复研究后会发现,最简洁的解决方案只有一个或几个,而最方便的操作又往往被占据先发者地位的大公司申请专利,这就使后来者面临两难的抉择:要么“借鉴”已有成功经验,要么另辟蹊径,然后被广大用户吐槽“操作不方便”、“操作不习惯”、“脑残设计”......
就本质上来说,UI交互设计的技术含金量相对来说是有限,笔者请教了从事国产Linux操作系统开发的资深工程师,他表示:核心后台技术>顶尖的交互设计(比如针对电容屏的全新触摸行为,从单点笔到多指触摸)>精致的UI设计(比如各大厂商耗费巨资请各种大牌设计师做视觉设计/图标设计/品牌设计),从技术的发展来看,这才是由高到低的专利技术。
同时,他也表示:在软件方面的创新,除了后台的核心技术外,真正建立了一个完整的交互设计团队和产品经理团队,用心研究用户行为,发现痛点,用最简单和直观的交互逻辑解决用户的问题,这也是非常有价值的。
就ZL201010104157.0专利而言,相比于华为软频率复用等通信专利而言,含金量是相对比较有限的。某种程度上,ZL201010104157.0的定位有点类似于微软的弹出式上下文菜单系统,具体专利描述为对用户选择的对象获取并展示一系列命令在一个弹出菜单中,也就是说,其他操作系统只要有看上去和这个专利描述的行为一致,就有很大可能被判侵权。因而,有知乎网友将之戏称为微软的屠龙刀,神挡杀神,佛挡杀佛。
因此,ZL201010104157.0这种专利的价值更多在于大公司之间的专利保卫战中对抗与博弈的筹码。这场维权诉讼中商业因素也远远高于技术因素。

































































































