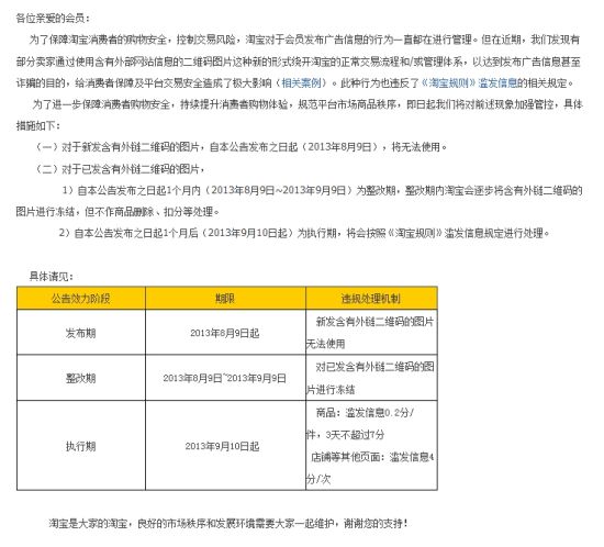
淘宝网公告新浪科技讯 8月12日上午消息,淘宝网今日发布公告称,将在1个月内全面屏蔽外链二维码图片。淘宝网给出的理由是,部分卖家通过外链二维码图片形式绕开淘宝的正常交易流程,以达到发布广告信息甚至诈骗的目的。
淘宝网的公告显示,8月9日起,淘宝网中新发含有外链二维码的图片将无法使用。对于已发含有外链二维码的图片,淘宝网给出了1个月的整改期。整改期内淘宝会逐步冻结这些图片,但不作商品删除、扣分等处理。9月10日后,如果商户发布外链二维码图片,将会被当做滥发信息行为进行处理。
8月1日,阿里刚刚叫停了面向微信的第三方淘宝客应用的数据接口,十多款微信淘宝客应用在晚间被“淘宝卖家服务”平台撤下。本次淘宝网封杀外链二维码图片,亦被业界解读为狙击微信之举。微信近日发布的5.0版本打通了支付环节,用户可通过扫描二维码获得商品信息并支付购买。
微信目前已成为移动互联网最大的流量集中平台之一。对于任何平台来说,如果微信成为最大的流量来源,各平台都将在流量的把控上陷入被动。因此,淘宝近期的举措都是在提前预防流量的外流,也是其构筑和保护自有流量生态圈的未雨绸缪之举。此前,阿里内部曾确定过不扶持上游导购类网站做大的策略。(李云)
相关专题:
工信部:限期解除屏蔽网址链接
新浪科技公众号
“掌”握科技鲜闻 (微信搜索techsina或扫描左侧二维码关注)











