
欢迎关注“创事记”的微信订阅号:sinachuangshiji
文/风间海色 十一
来源:创业邦(ichuangyebang)
“小声比比”爆料马蜂窝数据事件,还在发酵。创业邦也第一时间对此进行了解读。
《估值 175 亿的旅游独角兽,是一座僵尸和水军构成的鬼城?》写作者、小声比比创始人梓泉透露,今晚11点左右,自己还将在公众号上发布一份公告,公布乎睿团队三个成员的具体背景。
看来,尽管马蜂窝已经起诉了乎睿团队和梓泉,但后者誓要将此事进行到底(梓泉并非乎睿数据团队成员)。
而今天下午,小声比比创始人梓泉接受了邦哥的独家采访。
我们先简单进行下事件还原:
10月20日晚间,公众号“小声比比”发布了《估值 175 亿的旅游独角兽,是一座僵尸和水军构成的鬼城?》的文章,指出马蜂窝点评数据造假、点评游记抄袭;
10月21日晚间,该公众号再发文,称在文章发出来8个小时以后提及的账号从搜索栏屏蔽,原文提到的点评也在账号个人主页中被删除;
10月22日晚间,马蜂窝起诉深圳乎睿数据有限公司、丁子荃(微信文章作者“梓泉”)名誉侵权案获立案;

10月22日晚间11点,小声比比发布了第三篇文章—《我承认,我们是有组织攻击马蜂窝的》,文中表示还有更多的证据,已经做好了公证和司法鉴定,将在接下来逐步放出。
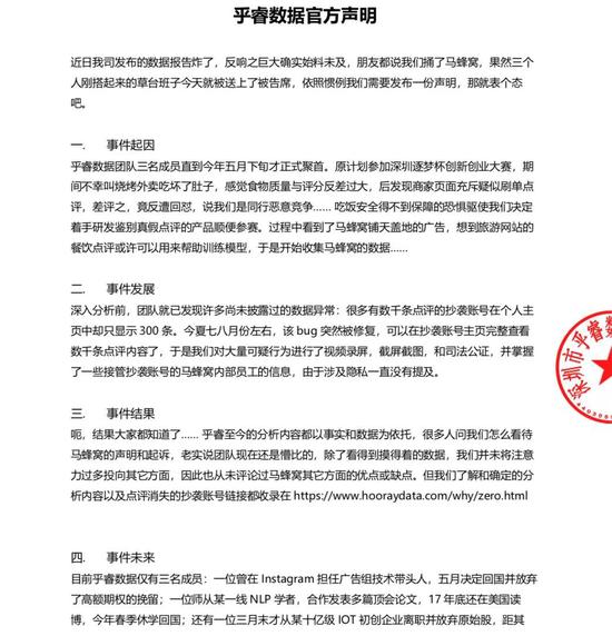
10月23日凌晨,深圳乎睿数据有限公司就马蜂窝数据造假及起诉一事发表官方声明,其团队已对大量可疑行为进行视频录屏,截屏截图和司法公证。


根据企查查的信息显示,深圳市乎睿数据有限公司成立于今年1月,注册资本102万人民币,股东共三人平均持股。根据乎睿团队官方发布的声明显示,乎睿数据目前仅有三名成员。
图片来源:企查查以下为梓泉在接受创业邦采访时的口述整理:
创业邦:能否介绍一下你和乎睿团队的关系?
梓泉:双方目前是合作关系,后续不排除进一步合作的可能性。
创业邦:有人认为你们是有组织地抹黑,你们团队此前和马蜂窝存在什么矛盾,或者和它的竞争对手有什么关系么?
梓泉:如果有人找到我或者乎睿团队接受过任何马蜂窝OTA竞品平台的商业利益,欢迎公布证据。
创业邦:马蜂窝已经起诉了你和乎睿团队,现在到什么阶段,有求助律师团队吗?
梓泉:对方已经在北京市朝阳区人民法院进行了起诉,目前我还没有收到法院传票,并且有律师通过公众号留言主动提供帮助,现在正在考虑,因为有很多家。主要是看马蜂窝的态度,我们不介意奉陪到底,如果他们继续泼脏水或者不正视自己的问题。
创业邦:对于这件事情,你希望马蜂窝出一个什么态度的公告,你才能接受呢?
梓泉:就像当年支付宝“校园日记事件”发生后彭蕾发布的公告,是基于反思的态度,而不是说为什么我们要打倒马蜂窝这种态度。马蜂窝不是被我们打倒的,而是被你们自己所做的事情击倒的,不要把自己的错误怪到我们的头上来。
也希望马蜂窝正视自己的问题。这次马蜂窝遇到这么大舆论危机,这场危机到底是谁带来的,是它过去所犯下的错误导致的,还是因为我把这件事情揭露才引起的,希望马蜂窝自己能考虑清楚。
创业邦:为什么选在马蜂窝融资之前爆料,是特意选在这个敏感的时间点吗(邦哥注,有消息称马蜂窝最近在忙着融资,融3亿美元)?
梓泉:这个是巧合。因为乎睿团队第一次找到我是在10月14号。他们是从5月开始研究,第一次开始联系媒体是在9月。如果9月份那家媒体报道出来,就不会有这事了。我是觉得这件事是丑闻,所以才选择写。所以看完之后,一个星期我就写出来了。
创业邦:马蜂窝事件后续还会有什么跟进吗?
梓泉:不能全部透露,只能透露一部分。比如说马蜂窝官博声明下的评论区,那里头有多少真实用户?这些用户粉丝数的真实性?
创业邦:事件曝出来后,你和乎睿团队都获得了大量关注度,有人会对你的动机表示质疑?
梓泉:乎睿完全是出于自己的兴趣和爱好,冒着很大的风险揭露这件事,他们要想挣钱还有其他更好的途径。而且他们做了这样一件有意义的事情,获得一定的社会关注度,难道这是一件很过分的事情?难道必须隐姓埋名把这件事情发出来才可以吗?这对正义之士是不是太苛刻一点了?
创业邦:你希望这件事情最终有什么样的结果?
梓泉:首先是希望马蜂窝正视自己的问题,它这次遭遇了这么大的舆论危机,到底是谁带来的?是因为它以前所犯下的错误导致的呢,还是我揭开导致的呢,希望马蜂窝把这个问题考虑清楚。
大家都觉得爬虫非常简单,别人都做了我也做,到后来发现爬虫直接把别人的东西拿过来用,改都不改,到最后大家底线越来越低。马蜂窝这件事情出来后,其他互联网公司应该会有所忌惮吧,因为一旦被踢爆,是要付出代价的。尤其是有些快要上市的公司,放任数据造假,那公司有一天会不会被做空,希望给大家提个醒。
创业邦:文章发出后,乎睿有接到一些投资方的合作需求吗?
梓泉:这两天已经有20多家投资方通过公众号联系我,想要投资乎睿团队。不过出于谨慎,我们暂时还没有与任何一家正式联系。
免责声明:自媒体综合提供的内容均源自自媒体,版权归原作者所有,转载请联系原作者并获许可。文章观点仅代表作者本人,不代表新浪立场。若内容涉及投资建议,仅供参考勿作为投资依据。投资有风险,入市需谨慎。

(声明:本文仅代表作者观点,不代表新浪网立场。)
文章关键词: 网络文化