
欢迎关注“创事记”的微信订阅号:sinachuangshiji
文/新浪科技 唐子祥
最严封杀 微信屏蔽短视频外链
打开抖音,分享朋友圈,操作完成后,并不能看见录制的短视频,而是得到一串地址外链。
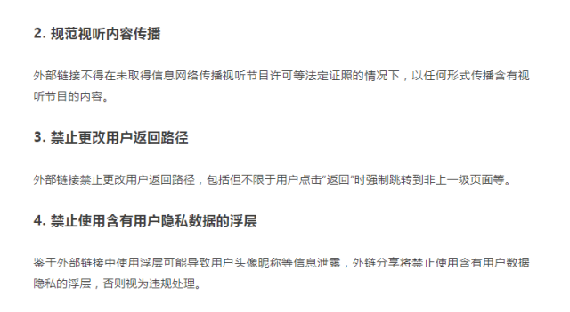
5月18日,腾讯官方发布《关于进一步升级外链管理规则的公告》,明确指出“外部链接不得在未取得信息网络传播视听节目许可等法定证照的情况下,以任何形式传播含有视听节目的内容”。

网上流传,将会有数十家视频平台受到此条款影响,包括快手、抖音、梨视频、秒拍、映客、花椒、美拍、西瓜、火山、百度好看、360快视频、秒拍波波视频、小咖秀、人人视频等。

针对传出的这张“封杀”图,腾讯公关总监张军火速回应,表示该清单并不准确,属于以讹传讹,里面有很多都有视听许可证;其次,微视迄今为止也依然被微信拦截,一视同仁;这次公告的初衷是为了更好地提升朋友圈外链体验,减少骚扰,优化视听内容的质量。

经过测试,快手、抖音、西瓜、火山小视频、微视分享至微信后,确实无法观看,仅显示视频地址,点击后会提示“互联网短视频整治期间,平台将统一暂停直接播放。如需观看,仍可复制网址使用浏览器播放”。而清单中的其他平台,如秒拍、喜马拉雅、得到等App则可以正常分享观看。

虽然腾讯旗下的微视也在屏蔽名单之内,但此次号称是“史上最严”的封杀仍然受到外界争议,不少传言称该举是为扶持微视。
有所松动 删除视听许可证要求
让人意外的是,在宣布对外链监管升级之后的第3天,微信又突然宣布取消争议条款。
5月21日凌晨3时,微信发布《关于升级外链管理规则的补充公告》,称决定删除上述公告第二条,即规范视听内容传播:外部链接不得在未取得信息网络传播视听节目许可等法定证照的情况下,以任何形式传播含有视听节目的内容。

先宣后删,让人不禁纳闷,腾讯这是闹哪般?为何这么为难条款?
在公告中,微信指出,条款发布后,收到了部分开发者的反馈意见,因此,对此前的公告进行了修改。同时,张军也表示“删除有关视听许可证的要求,是尊重开发者反馈的客观情况”。
此次改动背后的真正原因我们不得而知,但是针对短视频平台改动规则,微信已不是第一次。
力捧微视 腾讯发力短视频
在短视频行业发展初期,微信并不限制外部链接的分享,只是随着市场蛋糕越来越大,腾讯自然不愿通过自家的平台来为他人做嫁衣,而自家能拿出手的短视频App好像只有微视。
事实上,微视在2015年初面临用户流失后已经几近停摆,2017年3月,腾讯正式推送微视将于当年4月10日正式下线的通知。值得注意的是,虽然关停服务,微视并未完全告别。
今年,微视全新改版上线,打通QQ音乐曲库,上线视频跟拍、歌词字幕等功能,宣称“边看边学,一秒变红人”、“海量歌曲、轻松跟唱”。
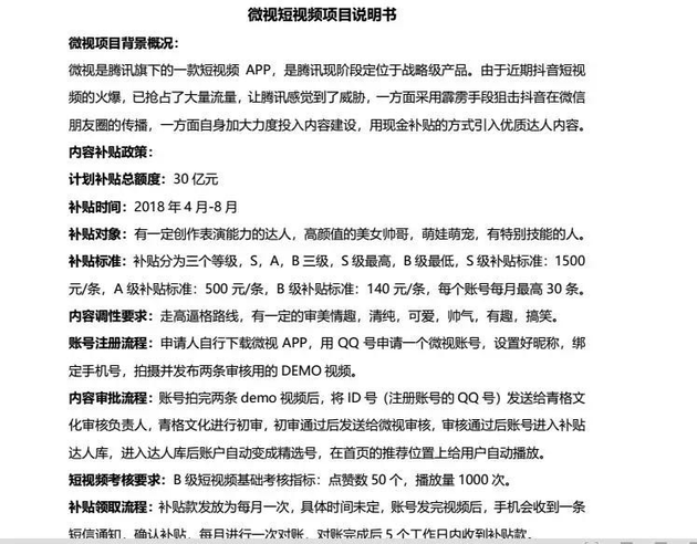
QQ空间中的微视展示位而且除玩法更新外,腾讯还送出了重磅补贴。今年4月,一张“微视短视频项目说明书”的截图在各微信群中流传,说明书提到腾讯旗下的短视频App微视为阻击抖音在微信朋友圈的传播和加大力度投入内容建设,将用现金补贴的方式引入优质达人内容,补贴金额为30亿元。

站在前辈的肩膀上,可以看得更远,在腾讯内部,微视获得的资源也是得天独厚。与微信宣布更改公告删除视听条款的同一天,5月21日,微信安卓版推送了一则内测版本,其中涉及微信朋友圈视频可同步微视。
截图显示:第一次点击微视按钮时,弹框告知用户,会显示“这条朋友圈将同步发表到微视”,选择私密时,不会同步,会提示,“可见范围选择私密时,不可以同步到微视。”

再加上之前QQ空间为为微视提供的流量支持、QQ音乐提供的曲库支持、30亿元的高额补贴、当红明星代言、《创造101》引流,腾讯对微视寄予厚望。
只是,当短视频的流量之争转移到微信和QQ平台上时,腾讯既当运动员又当裁判官,其他玩家怎能心甘?
真一视同仁 还是趁机打压?
战火烧到一定程度,各方大佬也放下颜面为自家产品站台,5月8日,抖音老板张一鸣就和马化腾在朋友圈来了次隔空“互怼”。

当日晚间今日头条CEO张一鸣在朋友圈发布一条庆祝抖音海外版Tik Tok在App Store下载量全球第一的朋友圈,随后引来马化腾在朋友圈下争论。
张一鸣在该条朋友圈下评论称,“微信的接口封杀,微视的抄袭搬运,挡不住抖音的步伐。”随后马化腾回复称,“可以理解为诽谤”,两人的争论引发路人围观,同时也引出一个问题:微信封杀短视频,对用户来说,是否合理?
每次整改,微信都强调是为了提升用户体验,防治骚扰信息污染。只是,这种“提升体验”的说法,不知道用户们是否认同。
据第三方公司QuestMobile统计,今年除夕当天,短视频行业日活跃用户规模突破2.58亿,行业渗透率达到27.6%,且春节期间,在回家探亲访友,社交活动增多的情况下,短视频App日人均使用时长仍超60分钟。

用户愿意玩,喜欢玩,吸引了无数目光的短视频行业仍在发展中。作为拥有10亿用户,掌握当下最大生态流量入口的微信,是通过哪种标准判断出用户拒绝分享短视频的意愿?又是通过哪种标准把短视频判定为劣质内容?如果不是,这种违背用户意愿,随意更改规则的行为又是否违规?
根据反垄断法,当市场份额达到二分之一以上时就可以推定其具有市场支配地位。如果微信在相关市场被判定为具有市场支配地位,就需要判断其屏蔽外链的行为是否具有正当性,是否涉嫌违反垄断法。
此外,站在用户的角度,要想界定平台是否违反了用户自主选择权,由于屏蔽行为本身既有商业成分,也有隐私协议成分,交织在一起,很难界定,微信到底能不能代表用户,本身就是一件有争议的事。

一边封杀短视频,一边又大力扶持微视,既当运动员又当裁判官的腾讯是真的一视同仁还是抱有私心?
毫无疑问,投入了大量资源的腾讯当然希望微视能在短视频领域取得一定成绩。只是在一个竞品已经取得阶段性胜利的短视频市场,仅靠资本和社交流量优势,能否在短时间内实现对对手的追赶甚至是超越,仍是一个问号。
目前来看,微视的市场占有率并不高,艾媒北极星数据显示,2018年2月短视频App活跃用户数前三是快手、秒拍和抖音;易观数据显示,2月主要短视频App日均活跃用户前三是快手、抖音和西瓜视频,微视均未上榜。
为了打赢这场短视频高地争夺战,腾讯除了提供资本和流量支持外,是否会在制定平台规则时有所倾斜?最严封杀的决策是真的一视同仁还是在为微视争取时间,寻求发展机会?
纷争之下,最无助的好像总是用户。所以,我的朋友圈到底由谁说了算?是用户还是是微信?是张小龙还是马化腾?

(声明:本文仅代表作者观点,不代表新浪网立场。)
文章关键词: 网络文化